视觉中国涉嫌诈骗罪和虚假诉讼罪再被举报

2020-04-13 13:34:40    来源:券商中国    

一波刚平,一波又起。刚刚完成整改并正式运营,一则实名举报函又将视觉中国(000681)推上了风口浪尖。

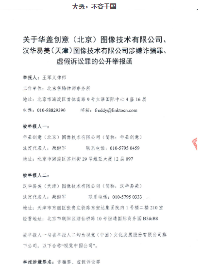
4月10日,北京雷腾律师事务所王军义律师以“大恶 不容于国”为题,发布《关于视觉中国公司涉嫌诈骗罪和虚假诉讼罪的公开举报函》,举报视觉中国称获得相关图片著作权人— Getty Images Inc.的授权,向各地企业进行维权索赔、诉讼。

王军义表示,事实上, Getty Images Inc.只是一家图片分销平台,根本不享有相关图片的著作权,GetyImages Inc.也从未声称自己是相关图片的“著作权人”。视觉中国已构成诈骗罪和虚假诉讼罪。

记者针对此事致电视觉中国及北京雷腾律师事务所,视觉中国相关人士表示目前尚不清楚此事,也没有收到相关函件;律师事务所工作人员也以王军义律师不在所里为由婉拒了记者采访。理论经济学博士刘安向记者表示,虚假或恶意版权诉讼确实需要整治,但证明虚假或恶意是有一定困难的,必须先搞清楚究竟有无合法权利基础和适当授权。

涉嫌诈骗罪和虚假诉讼罪

王军义的举报对象为华盖创意(北京) 图像技术有限公司(下称“华盖创意”)、汉华易美(天津)图像技术有限公司(下称“汉华易美”),二者均为视觉中国旗下全资子公司。

王军义在实名举报函中称,2016年8月13日,Getty Images Inc.向汉华易美出具了授权书,表示旗下公司有权对相关品牌集合全部图像进行展示、营销和使用权(含版权)许可。而在后续中文翻译件中,视觉中国添加了Getty Images Inc. “享有版权”的描述。

王军义进一步称,Getty Images Inc.只是一家图片分销平台,不享有相关图片的著作权,GetyImages Inc.也从未声称自己是相关图片的“著作权人”。

鉴于此,王军义细数了视觉中国几宗罪:

首先,明知故犯,故意伪造Getty Images Inc.英文授权书的中文翻译件,故意添加捏造的 Getty Images Inc“享有版权”的内容;其次,明知Getty Images Inc.英文授权书的真实含义,恶意隐匿原图片标注的图片来源和版权信息;再次,利用伪造的虚假证据蒙蔽公众,捏造知识产权侵权事实,向企业进行诈骗,并频繁向各类企业提起民事诉讼。

综合上述,王军义表示,视觉中国已构成诈骗罪、虚假诉讼罪。

安徽承义律师事务所合伙人鲍金桥律师向记者表示,是否构成诈骗罪,需要关注是否以非法占有为目的,是否存在虚构及隐瞒事实的故意,以及是否造成一定后果。其中最为关键的点在于故意虚构及隐瞒事实较难推定,需要完整的证据链。理论经济学博士刘安告诉记者,本案的问题关键在于授权人本身是否享有版权以及视觉中国是否存在“明知故犯”的行为。

已屡次“声讨”视觉中国

记者发现,在北京雷腾律师事务所的官方网站,已经不止一次公开“声讨”Getty Images Inc.对视觉中国的授权事项。在2019年4月15日发布的一篇名为“视觉中国远比你想象的无耻”的文章中,署名“雷腾律师:红巾蓝蛙”的作者指出视觉中国的《版权确认及授权书》经过北京思必锐翻译有限公司的翻译,又经过北京方圆公证处的“中英文一致性”公证;而很多作为证据的外文资料的翻译,往往都是当事人自己翻译,然后找翻译机构盖章。

文章进一步指出,北京雷腾律师事务所早在2017年就开始深入研究视觉中国的商业模式,相关人士还曾发布朋友圈宣告“挑战华盖模式”。据悉,北京雷腾律师事务所还曾担任被华盖创意起诉涉嫌侵权的被告方代理律师。而就在实名举报函公开的前一天,即4月9日,该官方网站刊载了一篇题为“视觉中国,我受够了你的存在”的文章,署名为“雷声”,内容基本出自王军义律师的举报函,且对视觉中国的相关行为逻辑进行了分析。

文章指出,《授权确认书》的出具人为Getty Images Inc.的法律总顾问兼高级副总裁Yoko Miyashita,而此人的另一重身份为视觉中国与Getty Images Inc.合资的香港子公司Getty Images SEA Holding Co., Limited的董事。

文章认为,除添加“享有版权”描述外,授权确认书还引入了“品牌集合”概念,让大家下意识地认为授权使用的品牌都是Getty公司所有;另外,授权确认书的翻译文件虽由翻译公司进行盖章,由公证处进行了“中英文一致性”的公证,然而经查询发现,对于同一份文件,视觉中国却出现了两个不同版本的翻译和“中英文一致性”公证,另一份翻译文本里面并没有添加“享有版权”的内容。这让案件更显扑朔迷离。

视觉中因版权及内容屡陷漩涡

视觉中国是国内最早将互联网技术应用于版权视觉内容服务平台的技术型企业,通过整合全 球及本土海量优质全面的图片、视频、音乐、矢量、插画、字体等版权素材内容,为供稿方与使用方提供内容生产、运营管理、版权保护、社区分享等服务。

Getty Images Inc.作为视觉中国的合作伙伴,曾作为公司的国际合作典范屡次被提及。2016 年,视觉中国收购全球知名图片品牌 Corbis 后,又在 2018 年收购并经营全球领先的摄影师社区 500px, 并与 Getty Images 等海外合作伙伴建立双向紧密合作,实现自有内容的全球化变现。

近年来,视觉中国因版权及内容问题屡陷漩涡。

2019年4月10日,视觉中国将全球 6 地同步发布的首张黑洞照片纳入版权图片库,并被发现国旗、国徽、各大公司Logo也在付费版权图库中,遭遇舆论风波。视觉中国为此公开发表致歉信,并被天津市互联网信息办公室连夜约谈,决定停止公司网站服务,并进行彻底整改。

一个月后,2019年5月11日,视觉中国经整改后,恢复上线运营。

好景不长,时隔7个月后,2019年12月10日,国家互联网信息办公室指出视觉中国网站存在违规从事互联网新闻信息服务、违规与境外企业开展涉及互联网新闻信息服务业务的合作等问题,视觉中国再次暂停网站服务,进行整改。

2020年2月3日,公司对网站违规图片、视频进行了集中清理下线,网站已恢复试运营,并于3月20日恢复正常运营。

记者关注到,在历次被约谈及网站停止运营消息发布后,视觉中国的股价均发生连续下挫。2019年4月“黑洞图片”事件爆发后,公司股价连吃三个跌停;2019年12月10日网站暂停运营后,股价连续两个跌停。

本次实名举报信公开后,视觉中国于4月10日下跌3.22%,报收15.32元/股。

[责任编辑:h001]

联系我们:434 921 46@qq.com

版权所有 重播新闻网 www.zhongboxinwen.com